南京市竹山中学
竹山中学教育纪实
湖东路校区一体化办学
竹山中学(两校区)校歌
班主任团队视频分享
加入收藏
设为首页
首页
学校概况
教育教学
校务党务
德育天地
校本研修
总务安全
体卫艺之窗
教育技术
团旗飘飘
学校工会
挂牌督导
名师工作室
文明校园创建
校务党务
>> 详情
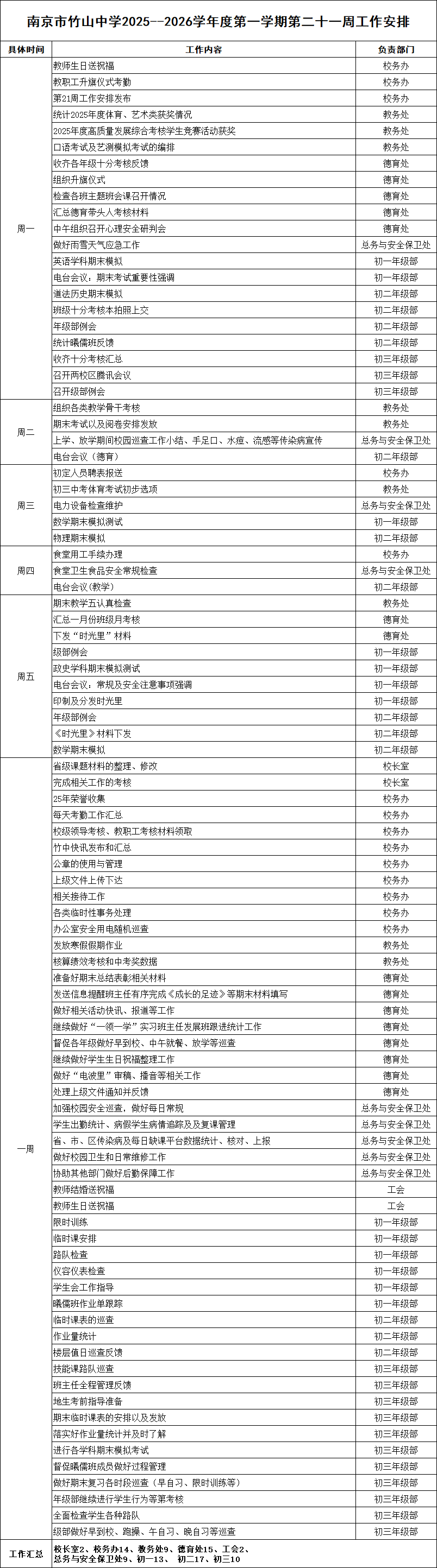
南京市竹山中学2025--2026学年度第一学期第二十一周工作安排
发表日期:2026/1/18 17:48:02
阅读数:10
备案号:苏ICP备2021048345
苏公网安备32011502010427号
Copyright 2007 All Rights Reserved 南京市竹山中学
管理登陆